2. Add Two Numbers : https://leetcode.com/problems/add-two-numbers/
음이 아닌 Interger 수를 표현한 두 개의 링크드 리스트가 있다. 각 문자는 역순으로 저장되어 있고, 각 노드는 한개의 숫자를 담고 있다. 두 숫자를 합한 링크드 리스트를 반환하라.
두 개의 숫자는 0을 제외하면, 0으로 시작하지 않는다.
Example 1:

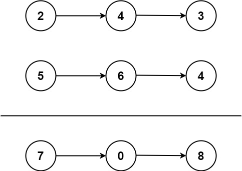
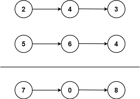
Input: l1 = [2,4,3], l2 = [5,6,4]
Output: [7,0,8]
Explanation: 342 + 465 = 807.
Example 2:
Input: l1 = [0], l2 = [0]
Output: [0]
Example 3:
Input: l1 = [9,9,9,9,9,9,9], l2 = [9,9,9,9]
Output: [8,9,9,9,0,0,0,1]
Constraints:
- 링크드 리스트는 1에서 100개 사이의 노드를 가진다.
- 0 <= Node.val <= 9
- 숫자는 0으로 시작하지 않는다.
내가 푼 방법.
- 입력이 숫자의 역순으로 주어졌기 때문에, 1의 자리부터 순차적으로 계산하는 것이 가장 효율 적이라 생각했습니다.
/**
* Definition for singly-linked list.
* public class ListNode {
* int val;
* ListNode next;
* ListNode() {}
* ListNode(int val) { this.val = val; }
* ListNode(int val, ListNode next) { this.val = val; this.next = next; }
* }
*/
- 주석으로 주어진 자료형(ListNode)을 이용하여, 문제를 풀어야 했고, 리스트를 순회하고 결과를 출력할 때, 단방향 링크드 리스트이므로 시작 노드를 알고 있어야 출력을 할 수 있습니다. 또한 이전 노드를 알고 있어야 현재 계산된 노드로 링크를 걸 수 있습니다.
- 자릿수 올림을 계산하여야 합니다.
반응형
